About Us
Who We Are
Our Value
Structure
Organization Structure
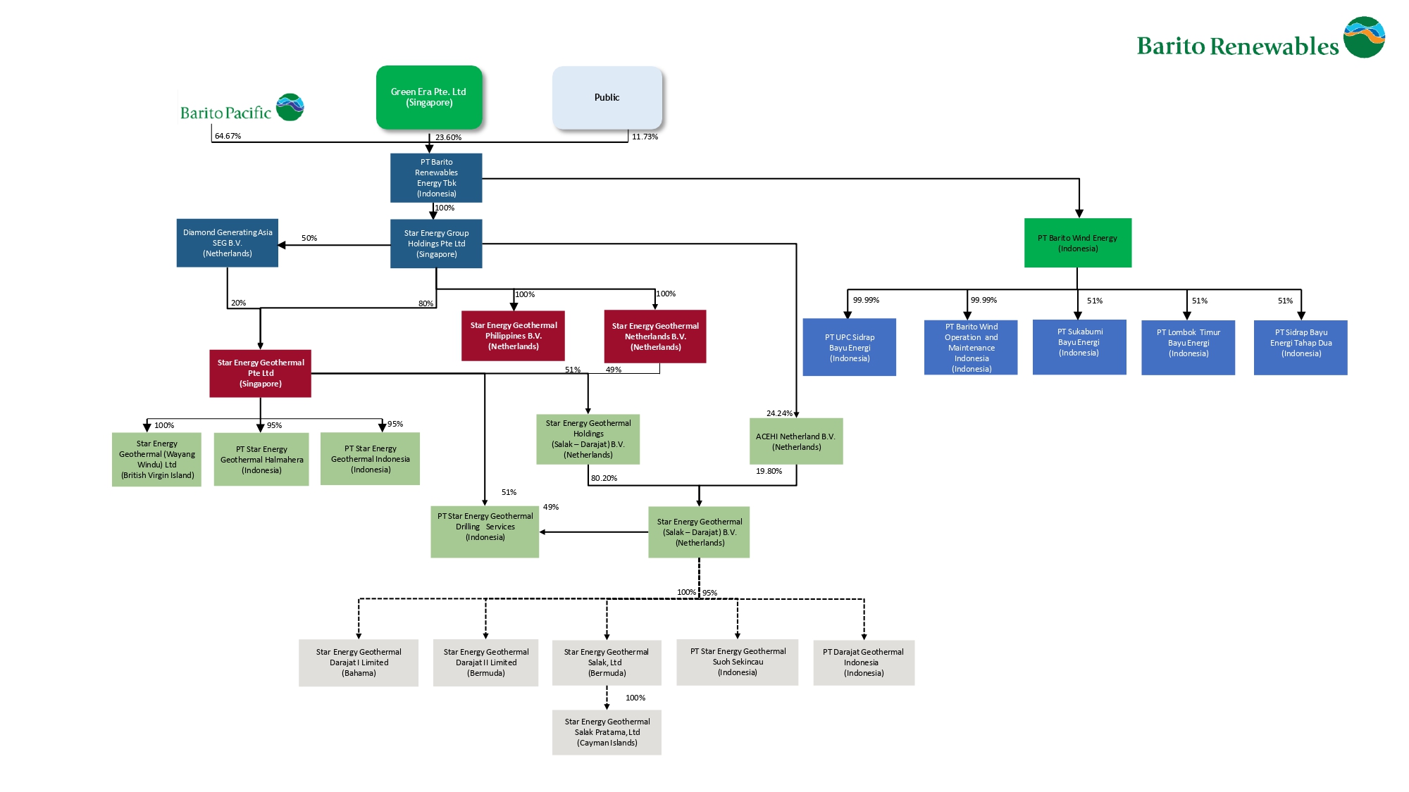
Group Structure
Our Milestones
Leadership
Board of Comissioners
Board of Directors
Our Business
Investor
Report
Annual Report
Sustainability Report
Financial Information
Financial Report
Earnings Call
Stock Price
Supporting Institutions and Professional
Information Disclosure
Corporate Presentation
General Meeting of Shareholders
Prospectus
Shareholders Information
Newsroom
News Update
Press Release
ESG
Environment
Social
Governance
Governance
Corporate Secretary
Internal Audit
Audit Committee
Remuneration Committee
Risk Management
Policies
Bakti Barito
ENG
ID
Who We Are
Group Structure